《我是皇BT》12月末充值活动(12月28日至12月31日)
时间:2020-12-31
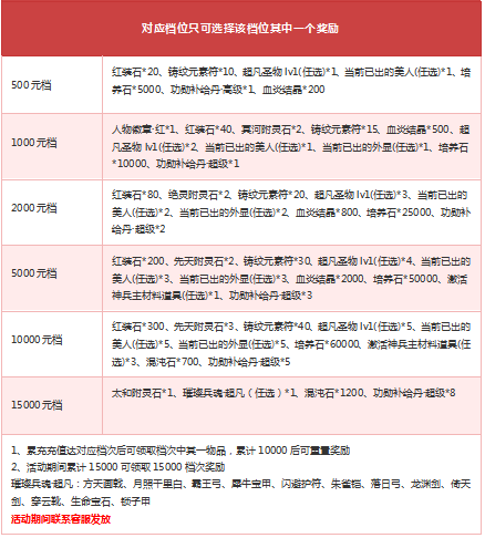
【活动时间】2020年12月28日00:00 - 2020年12月31日23:59
-----------------------------------------------
【单笔充值额外返利】联系客服发放,返利不算充值。
100-499额外返利20%、500-999额外返利30%、1000-1999额外返利40%、2000-4999额外返利50%、5000-9999额外返利80%、10000以上额外返利120%。
-----------------------------------------------

新闻公告
- · 《龙之女神》11月19日合服公告
- · 《守护之境》11月15日-11月21日充值活动
- · 《山河图志》11月15日更新维护公告
- · 《百战群英》11月17日更新维护公告
- · 《神曲BT》11月15日-11月20日充值活动
- · 《三国群英传一统天下》11月16日合服公告
- · 《神戒》11月17日合服公告
- · 《涂色空间(0.05折三国送海量红将)》1月14日停
- · 《合金钻头(0.1折红将免费十连抽)》1月14日停服
- · 《细胞出击(0.05折三国送满V)》11月16日-1
- · 《缤纷爱消除(0.1折V10畅玩西游)》11月16日
- · 《涂色空间(0.05折三国开局领真充)》11月16日
- · 《飞虫大冒险(0.1折升级送红包)》11月16日-1
- · 《玩偶联盟(0.05折开局领SR侍神)》11月16日
- · 《不朽之城(0.1折开局送马超)》11月16日-12